为充分听取社会各界关于优化营商环境的意见建议,进一步畅通经营主体诉求反映渠道,强化社会监督,现公布市、县两级受理营商环境投诉监督事项电话、电子邮箱及通讯地址,欢迎各类经营主体和广大群众积极参与监督。
一、营商环境投诉监督事项受理渠道
(一)市级受理营商环境投诉监督事项渠道
1.邯郸市营商环境投诉监督管理平台:
http://fgw.hd.gov.cn/waibulianjie/jdsx/jdsx/
2.热线电话:0310-3112816(工作时间)
3.电子邮箱:hdystsjb@163.com
4.通讯地址:邯郸市丛台东路298号科技中心701室
(二)县级受理营商环境投诉监督事项渠道
全市18个县(市、区)和经济技术开发区、冀南新区优化营商环境工作牵头部门均设立了受理营商环境投诉监督事项电话、电子邮箱、通讯地址(详见附件1)。
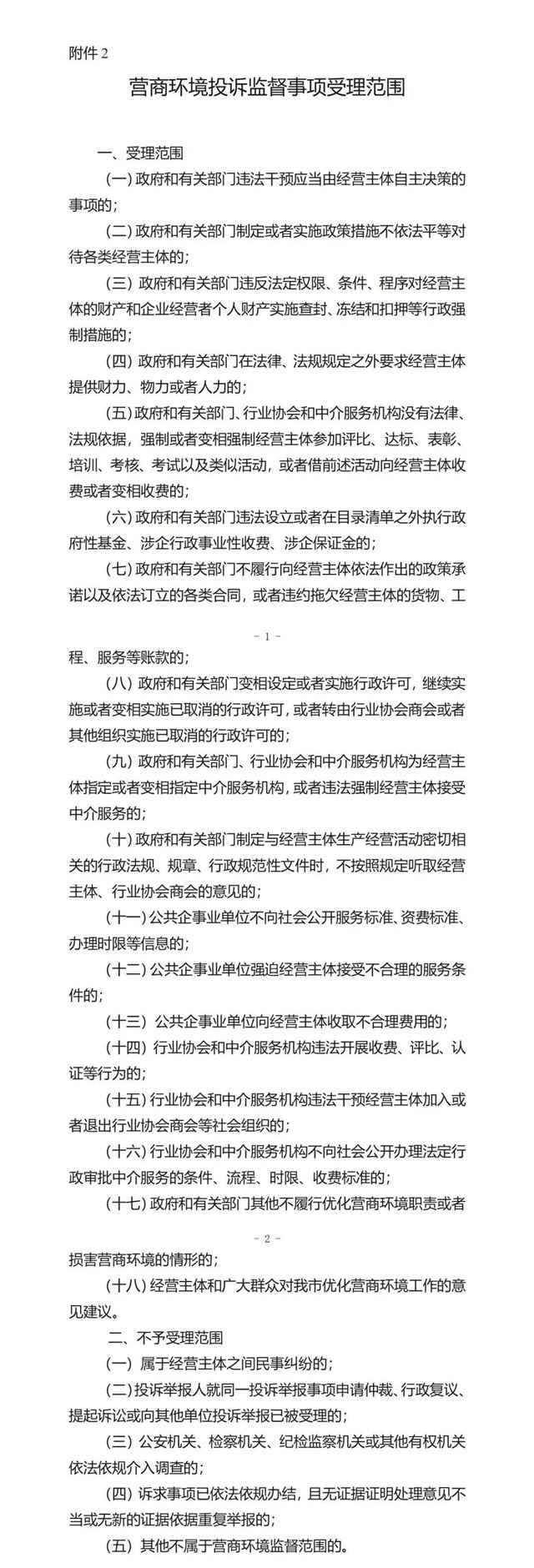
二、营商环境投诉监督事项受理范围
全市各级机关或具有公共服务职能的组织不履行或不正确履行职责,导致经营主体合法权益受到损害,对营商环境造成不良影响的行为(详见附件2)。投诉监督实行属地管理、分级负责、实事求是、有错必纠原则,市级主要受理反映市直部门及县(市、区)政府的问题,各县(市、区)分别受理反映本县(市、区)县级机关及乡镇的问题。
三、营商环境投诉监督相关要求
(一)投诉监督事项应在3个工作日内决定是否受理,并告知投诉监督人;不予受理的,应向投诉监督人说明不予受理的原因。
(二)投诉监督事项自受理之日起,应在15个工作日内完成核查办理,并将核查办理结果答复投诉监督人。
(三)投诉监督实行实名制,需提供投诉监督人姓名、电话等基本信息,以便在核查办理过程中及时沟通协商,推动相关问题得到有效解决。各级营商环境投诉监督受理机构对投诉监督人基本信息严格保密,并依法保护投诉监督人合法权益。

邯郸市优化营商环境工作领导小组办公室
2024年9月12日
编辑:苏志峰
微公众号信

联系微信

网站简介| 组织架构| 版权声明|法律顾问|广告服务|合作加盟|应急救援培训资格证书查询|专业人才技能培训证书查询|专业人才技能资格证书查询
网站主办单位:东方亿家应急管理(北京)有限公司
违法和不良信息举报电话:18611865553
版权所有:东方亿家应急管理(北京)有限公司 Copyright © 2019 DFYJPXW.COM.CN All Rights Reserved.